Heyhoooo!!!! Bertemu lagi dengan admin. Kali ini admin akan menjelaskan tentang deskripsi alur proses bisnis menggunakan Bizagi Modeler. Dimana disini adalah tugas wajib mimin untuk nilai UTS. Berikut ini Alur Proses Bisnis Bizagi pada Modul Accounting Pajak PT Jellyfish Indonesia
ALUR PROSES BISNIS
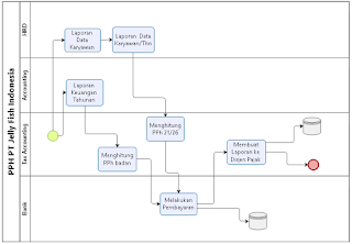
- Alur Proses Bisnis Bizagi Modul Accounting Pajak Penghasilan (PPh) pada PT Jellyfish Indonesia
Penjelasan Bizagi PPh (Pajak Penghasilan) :
a. Level 1 : Hijau (Tax accounting memulai aktivitas) - Accounting membuat Laporan Keuangan Tahunan - Tax Accounting Menghitung PPh - Melakukan Pembayaran pada Bank - Lalu Menyimpan data transaksi di database
b. Level 2 : Hijau (Tax accounting memulai aktivitas) - Accounting membuat Laporan Keuangan Tahunan - Tax Accounting Menghitung PPh - Melakukan Pembayaran pada Bank - Tax Accounting Membuat Laporan ke Dirjen Pajak - Lalu Menyimpan Data Transaksi Di Database Lalu Stop
c. Level 3 : Hijau (Tax accounting memulai aktivitas) - HRD membuat Laporan Data Karyawan - HRD membuat Data Karyawan/Tahun - Tax Accounting Menghitung PPh 21/26 - Melakukan Pembayaran pada Bank - Lalu Menyimpan data transaksi di database
d. Level 4 : Hijau (Tax accounting memulai aktivitas) - HRD membuat Laporan Data Karyawan - HRD membuat Data Karyawan/Tahun - Tax Accounting Menghitung PPh 21/26 - Melakukan Pembayaran pada Bank - Membuat Laporan ke Dirjen Pajak - Lalu Menyimpan Data Transaksi Di Database Lalu Stop
- Alur Proses Bisnis Bizagi Modul Accounting Pajak Pertambahan Nasional (PPN) pada PT Jellyfish Indonesia
Penjelasan Bizagi PPN (Pajak Pertambahan Nasional) :
a. Level 1 : Mulai (Tax Accounting memulai aktivitas) - Accounting membuat Laporan Pembelian- Tax Accountimg Menghitung PPn - Melakukan Pembayaran ke Bank - Menyimpan data transaksi di Database
b. Level 2 : Mulai (Tax Accounting memulai aktivitas) - Accounting membuat Laporan Pembelian- Tax Accountimg Menghitung PPn - Melakukan Pembayaran ke Bank - Tax Accounting Membuat Laporan ke Dirjen - Menyimpan data transaksi di Database - Stop
c. Level 3 : Mulai (Tax Accounting memulai aktivitas) - Marketing membuat Laporan Penjualan - Tax Accounting Menghitung PPn - Melakukan Pembayaran ke Bank - Menyimpan data transaksi di Database
d. Level 4 : Mulai (Tax Accounting memulai aktivitas) - Marketing membuat Laporan Penjualan - Tax Accounting Menghitung PPn - Melakukan Pembayaran ke Bank - Tax Accounting Membuat Laporan ke Dirjen - Menyimpan data transaksi di Database - Stop
Selesai. Sekian Penjelasan Mimin, Kurang lebihnya mohon maaf. Assalamu'alaikum Wr Wb. Salam Suksesssss!!!!!

